离奇骨折!2025年报销!东部第一强队遭打击

离奇骨折!2025年报销!东部第一强队遭打击

据NBA记者Brett Siegel报道,骑士后卫马克斯-斯特鲁斯在训练中遭遇左脚琼斯骨折,接受修复手术,至少缺席3-4个月,预计2026年初才能回归。这种伤病相当棘手,而且容易反复,姚明、杜兰特、恩比德等人都遭遇过琼斯骨折。简单搜了一下琼斯骨折(Jones Fracture)的解释,大家...

xiaoqiao 法甲 2026-01-17 140

据NBA记者Brett Siegel报道,骑士后卫马克斯-斯特鲁斯在训练中遭遇左脚琼斯骨折,接受修复手术,至少缺席3-4个月,预计2026年初才能回归。这种伤病相当棘手,而且容易反复,姚明、杜兰特、恩比德等人都遭遇过琼斯骨折。



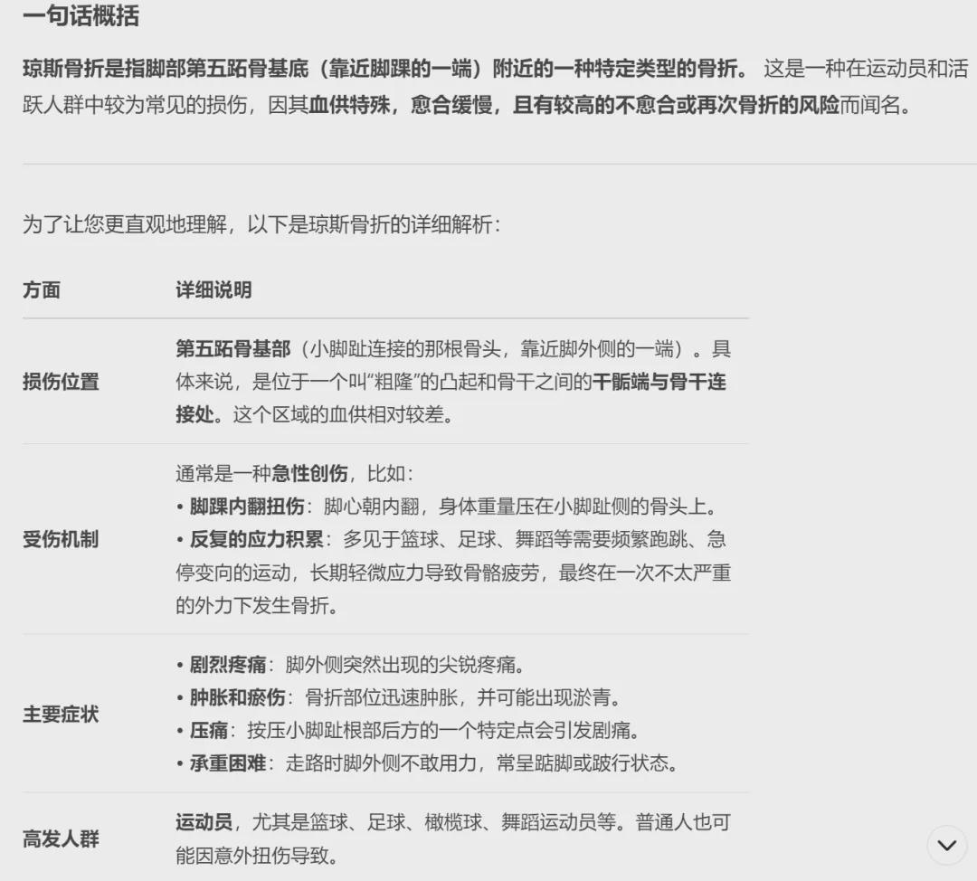
简单搜了一下琼斯骨折(Jones Fracture)的解释,大家可以看看下面这张图,教主不再赘述。今天借着斯特鲁斯的伤情,顺便聊一下骑士的阵容和休赛期补强。骑士目前只有13份正式合同,总薪资2.26亿美元,高居联盟第一。



下赛季的第二土豪线是2.07亿美元,骑士已经超过近2000万美元。让教主感到意外的是,今年休赛期,骑士并没有像凯尔特人那样清理空间,也许骑士下赛季还想大干一场。斯特鲁斯的合同是4年6230万美元,2027年夏天才能到期。



斯特鲁斯的合同还剩2年3262万美元,随着此次重伤,骑士想送走他就更难了。斯特鲁斯下赛季薪水1594万,在骑士队内仅排第六,前五名分别是:米切尔和莫布利(都是4639万)、加兰(3945万)、亨特(2330万)和阿伦(2000万)。



2024-25赛季,斯特鲁斯因伤只打了50场常规赛,其中37场首发。场均出战25.5分钟,得到9.4分4.3篮板3.2助攻0.5抢断1.1失误,三项命中率:44.2%,38.6%,82.4%。场均得分和出勤率,都是个人生涯近四年最低。



到了季后赛,斯特鲁斯场均得分有所提升:场均出战28.1分钟,得到11.7分5.7篮板3.9助攻0.7抢断0.8失误,三项命中率:41.6%,38.8%,83.3%。季后赛次轮G5,斯特鲁斯9投0中仅得0分7篮板2助攻,骑士1-4被步行者淘汰出局。



在G5之前,斯特鲁斯曾发短信鼓励骑士全队:“如果你不坚信我们能赢,那你就不要上场。”万万没想到,生死战自己迷失了。有球迷调侃称:一次铁血的外向,换来一辈子的内向。斯特鲁斯出生于1996年3月28日,好在年龄不算大。



最后看看今夏骑士队的操作:1、4年3800万美元续约梅里尔,全额保障;2、把奥科罗送至公牛,换来朗佐-鲍尔;3、1年底薪签约小南斯。上赛季常规赛,梅里尔场均7.2分2.2篮板1.5助攻,三项命中率:40.6%,37.2%,96.6%。



球哥的合同2年2000万美元,2026-27赛季球队选项。上赛季球哥在公牛场均7.6分3.4篮板3.3助攻1.3抢断,三项命中率:36.6%,34.4%,81.5%。小南斯在老鹰场均8.5分4.3篮板1.6助攻0.8抢断,三项命中率:51.6%,44.7%,69.2%。



上赛季骑士64胜18负高居东部第一,你觉得他们下赛季还能领跑东部吗?